一、询价条件
为贯彻落实交通运输部办公厅关于印发《全国高速公路视频联网监测工作实施方案》和《全国高速公路视频云联网技术要求》的通知(交办公路函〔2019〕1659号)文件精神,并根据湖北省交通运输厅关于印发《湖北省高速公路视频联网监测工作实施方案》的通知(鄂交发〔2019〕262号)要求,加快推进我省高速公路运行视频监测体系建设,完成本路段视频联网监测云接入工作,我单位组织实施本次建设工作。
二、项目概况与询价范围
1.项目名称:宜昌长江公路大桥视频联网监测工程建设
2.施工地点:宜昌长江公路大桥南北收费站
3.工程项目控制价上限:45万元
三、询价主要设备名称和数量

四、报价人资格要求
1.报价人应提供企业法人营业执照和法人身份证明或有效的法人授权委托书。(加盖公章)。
2.报价人应具备公路交通工程专业承包(公路机电工程)壹级及以上资质。
3.报价人应具有有效期内的安全生产许可证。
4.报价人近三年内在经营活动中无重大违法和不良信用记录。
5.报价人近三年具有高速公路监控系统改造工程设备供货、安装调试及维护业绩。
6.本次询价不接受联合体报价。
五、报价文件要求
1.报价文件密封和标记。报价文件封装在信封内,在信封上注明项目名称及报价人,封口处加盖报价人公章。如未按要求密封和标记,该报价文件按无效处理。
2.报价人必须保证报价文件所提供的全部资料真实可靠,并接受询价人对其中任何资料进一步核实的要求。
六、报价文件包括
1.报价函
2.报价单(含报价详细清单、报价优惠事项等)
3.授权书(或法定代表人证件复印件)
4.报价书附件
(1)营业执照(或三合一证)复印件
(2)资质证书复印件
(3)安全生产许可证书复印件
(4)项目售后服务计划及承诺
(5)确保与现有系统有效兼容的承诺函
5.资格证明资料
(1)近三年合同额40万元及以上高速公路监控系统改造项目供货及安装调试业绩(需提供合同或交工验收证书)
(2)近三年内在经营活动中无重大违法和不良信用记录承诺。
(3)参加采购活动前三年内未被列入“信用中国”网站(www.creditchina.gov.cn)失信被执行人、重大税收违法案件当事人名单和“中国政府采购”网站(www.ccgp.gov.cn)政府采购严重违法失信行为记录名单。
(4)监控设备制造商授权书(若有)。
(5)主要设备生产商资格证明及关键设备技术参数证明文件及公安部许可单位出具的检验报告。
以上内容均需加盖单位公章。
七、报价人参与报价视为同意以下有关要求
1.报价人提供的设计方案必须由具有公路行业(交通工程)专业甲级资质的单位出具。
2.报价人若为集成商应提供监控设备制造商对本项目的授权书。
3.施工工期:20日历天
八、报价文件的递交
1.所有报价以人民币报价,精确到分。报价人按询价文件中的要求填写单价、总价及其他事项,并由法人代表或授权代表签署(若为授权代表签署,需要提供法人代表签署的授权书并加盖公章)。
2.报价文件递交时间为2020年11月11日08:30时至9:30时,报价人应在规定时间内将密封并加盖单位公章的比选文件递交至宜昌长江大桥建设营运集团有限公司(宜昌市点军区岚雾街36号)办公楼二楼综合办公室(二楼楼梯口左侧),递交时报价人代表须提交代表人身份证原件和复印件、法人代表授权委托书,并在报价文件送达登记表上签字确认。联系人:赵鑫,联系电话:0717-6075685,未在规定时间内递交至指定地点的报价文件不予受理。
项目联系人:艾磊磊,联系电话:13477115129
报价人在比选过程中,若发现存在不廉洁行为或不公正情况,有义务及时向宜昌大桥集团纪检审计部举报。
举报电话:0717-6075655、0717-6075671
九、比选方法
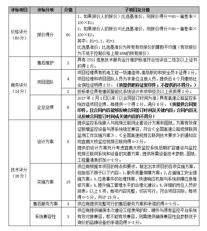
采用综合评分法。其中商务技术40分、报价分值60分。
1.评比原则:本项目成立由5人组成的评分小组,对各比选人进行评分比选。对通过资格和符合性审查的比选文件进行综合打分(评分小组全体成员有效打分的算术平均值为准)。按最终得分由高至低排出各有效比选人的名次,原则上最高得分即为中选候选人,出现最终得分并列时,按报价由低到高顺序排列。
2.评分细则:

十、主要设备技术参数——见附件
附件:主要设备技术参数 (点击下载)




鄂公安网备 42050402000009号
地址:宜昌市点军区岚雾街36号
电话:0717-6075685
邮箱:yichangdaqiao@126.com
邮编:443004
集团官方公众号