一、项目名称
宜昌长江大桥建设营运集团有限公司高速路桥分公司一线职工上下班通勤车客运服务。
二、采购需求
(一)通勤车类型要求:19座空调中巴一辆。
(二)通勤车线路及时间要求
1.通勤车服务时间:每日倒班职工上、下班各三趟,其中早班:22:00—次日02:00、中班07:00—11:00、晚班:14:00—18:00。
2.服务线路:中晚班线路以夷陵广场周边为起点,沿夷陵大道主干线按站点停靠至宜昌大桥集团高速路桥分公司(地址:猇亭大道8号);早班西至西坝北至恒信公园小区东至猇亭区盛世天下小区范围内,根据乘车职工实际情况进行线路微调;同时负责宜昌长江公路大桥南北收费站人员接送。
具体线路可实地查看和咨询,报价咨询联系人:何秋霞,联系电话:0717-6075403,地址:猇亭大道8号。
(三)车辆要求
1.报价人提供的车辆必须符合《中华人民共和国道路交通法》及相关安全规定,必须符合市内包车的安全、卫生和准运要求,必须提供经有关部门检验合格的车辆,各种手续合法完整,车辆性能良好。报价人必须按客车相关规定购买全额保险,其中承运人险每座投保额不得低于80万元。
2.报价人需提供固定的车型,报价人对所提供的车辆享有所有权,本项目不接受挂靠报价人单位的车辆。
(四)通勤车驾驶员要求
1.报价人提供的驾驶员应为报价人单位的正式员工,报价人对驾驶员负完全法律责任。
2.报价人提供的驾驶员应具备驾驶大客车服务的相关证照、5年以上中大型客车驾驶从业经验,无重大交通事故责任记录。
(五)报价金额要求
合同服务期一年。年度总服务费用报价控制在42万元(含税,按全年365天计算)以内。
单日服务费用报价=年度总服务费用报价÷365天。单日服务费用包含每天接送职工往返三趟和通行宜昌长江公路大桥三趟,其中按当前通行费标准每天产生150元通行费(若服务期内涉及通行费政策变化,可按政策调整相应通行费金额)。
以通勤车实际出勤天数,每月结算运输服务费用。
三、报价人资格要求
1.报价人必须符合《政府采购法》第二十二条规定的条件。
2.报价人须在相应国家市场监督管理部门登记注册,有客运经营范围,具有独立法人资格的客运公司。
3.报价人须具备行业主管部门颁发的道路客运经营许可证,具有道路客运企业经营资质。
4.投标截止时间当天,“信用中国”网站(www.creditchina.gov.cn)中国政府采购网(www.ccgp.gov.cn)查询,报价人未被列入信用记录失信被执行人、重大税收违法案件当事人名单、政府采购严重违法失信行为记录名单。
5.本采购项目不接受联合体投标。
四、报价文件要求
(一)报价文件内容
报价文件需包含以下内容,并按《报价文件格式》(附件1)要求制作报价文件:
1.报价函(加盖公章)。按报价金额要求报出年度和单日唯一报价(含税)。
2.法定代表人身份证复印件(加盖公章)。
3.报价人授权委托书(法定代表人签字并加盖公章)。
4.报价人营业执照复印件(加盖公章)。
5.行业主管部门颁发的道路客运经营许可证复印件(加盖公章)。
6.报价人当月信用记录查询结果打印件(加盖公章)。
7.报价人实力及风险承担能力资料(加盖公章)。
(1)报价人注册资本和实缴资本证明材料。
(2)企业简介。
(3)其他能够证明报价人实力和风险承担能力的证明资料。
8.报价人业绩证明资料:报价人自2018年1月1日以来(以合同签订时间为准),承担过类似项目业绩,提供合同复印件(类似项目业绩指类似本项目服务内容的项目业绩)(加盖公章)。
9.车辆配备方案
(1)能否提供相对固定车辆(相对固定车辆是指允许车辆维修保养、年检等特殊情况下调整车辆,一般情况下保持固定车辆提供服务)。若能提供相对固定的车辆,则提供为本项目提供固定车辆的承诺书(加盖公章);若不能提供相对固定的车辆,则提供参与本项目服务车辆的数量,车辆调配组织方案等(加盖公章)。
(2)所提供车辆的行驶证复印件(加盖公章)。
(3)所提供车型的图片、尺寸、详细参数和乘坐舒适性功能详细介绍(加盖公章)。
(4)提供客运主管部门对所提供车辆得检验合格相关资料复印件(加盖公章);未提供检验合格资料或检验不合格的不得进入比选程序。
(5)提供所提供车辆为非挂靠车辆的承诺书(加盖公章)。未提供该承诺书的或为挂靠车辆的不得进入比选程序。
10.驾驶员配备方案
(1)能否提供相对固定的驾驶员(相对固定的驾驶员是指允许驾驶员在请假、公休等特殊情况下调整驾驶员,一般情况下保持固定驾驶员提供服务)。若能提供相对固定的驾驶员,则提供为本项目提供固定驾驶员的承诺书(加盖公章);若不能提供相对固定的驾驶员,则提供驾驶员的配备数量及驾驶员的服务组织方案(加盖公章)。
(2)提供驾驶员为报价人单位正式员工的用工合同、社保缴纳资料复印件(加盖公章);未提供该项证明资料或驾驶员不属于报价人单位正式员工的不得进入比选程序。
(3)所提供的驾驶员的驾驶证照复印件、驾驶员履历等相关证明材料,无重大交通事故责任记录承诺等(加盖公章)。所提供的驾驶员不满足本采购文件“驾驶员要求”的不得进入比选程序。
11.服务组织和保障方案:包含客运服务的调度、时间、沟通等组织保障措施方案(加盖公章)。
12.安全保障方案及突发事件应急预案
(1)所提供的车辆的所有投保保险的保单复印件(加盖公章),投保项目及额度清晰;不满足“报价人必须按客车相关规定购买全额保险,其中承运人险每座投保额不得低于80万元”要求的不得进入比选程序。
(2)服务安全保障措施(加盖公章),主要包括日常服务过程中的安全防控、疫情防控措施等。
(3)突发事件应急预案(加盖公章),主要包括在发生交通事故、车辆抛锚等情况下的应急方案。
(二)报价文件密封和标记。所有报价文件内容需加盖公章。报价文件封装在密封袋内,在密封袋上注明项目名称及报价人,封口处加盖报价人公章。如未按要求密封和标记,该报价文件按废弃处理。
(三)报价人必须保证报价文件所提供的全部资料真实可靠,并接受询价人对其中任何资料进一步核实的要求,若发现报价资料不实情况,该报价文件按废弃处理。
五、比选方式
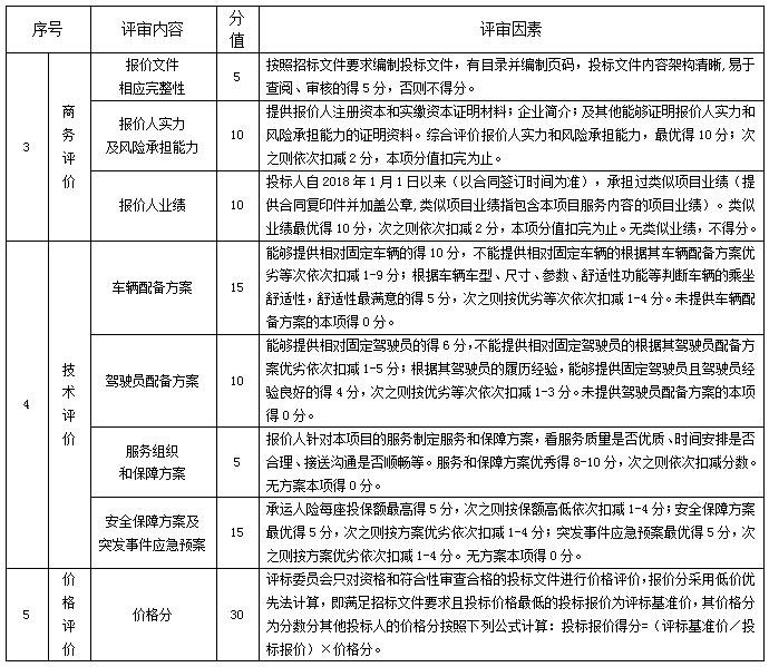
本项目比选采取综合评价方式,根据报价人企业资质、服务方案、安全保障能力、相关业绩、车辆状况、驾驶员情况、报价情况等因素进行综合评价,综合评分最高的为中选人。
六、评标标准
(一)资格审查标准

(二)符合性审查标准

(三)商务、技术、价格评审标准

七、报价时间与地点及注意事项
1.报价截止时间:2021年1月21日10:00。
2.报价文件送达地点:点军区岚雾街36号宜昌大桥集团二楼综合办公室。
3.报价文件接收人:赵鑫,联系电话:0717-6075685。
4.报价咨询联系人:何秋霞,联系电话:0717-6075403。
5.报价文件的送达人员应为报价单位的法定代表人或法定代表人授权的代理人(递交报价文件时应带好身份证原件和法定代表人授权委托书原件,现场验证身份)。本项目拟定于2021年1月21日10:00开始评标,要求报价单位的法定代表人或法定代表人授权的代理人现场见证报价文件启封过程,建议报价文件于2021年1月21日当天10:00前送达。
八、监督电话
参与比选机构在参选过程中,若发现存在不廉洁行为或不公正情况,有义务及时向宜昌大桥集团纪委举报,举报电话:0717-6075655、0717-6075671。




鄂公安网备 42050402000009号
地址:宜昌市点军区岚雾街36号
电话:0717-6075685
邮箱:yichangdaqiao@126.com
邮编:443004
集团官方公众号